Case Study: Visily.ai
Increasing revenue +44% through conversion optimization and data integration
Business Results
- Baseline Revenue
- Revenue Increase: 44%
+44%
Revenue Increase
- Baseline Subscription Growth
- Additional Subscriber Growth: 36%
+36%
New Subscriptions
- Baseline Annual Subscription
- Additional Annual Subscriptions: 22%
+22%
New Annual Subscriptions
Jordan Woods
CEO, Visily.ai
“Zen Solutions immediately understood our challenges, prioritizing speed and execution while delivering quantifiable business results.
We couldn’t have gotten this done so quickly without his deep knowledge of our audience, the technical requirements, and his ability to execute.”
Introduction
Visily.ai is an early stage SaaS startup, providing design tools built for everyone to create with simplicity and efficiency. Visily’s tools help you communicate design ideas through easy to use wireframing, prototyping, and diagramming tools. With thousands of prebuilt templates and components and the ability to create UIs from AI prompts, Visily helps product managers express their vision within minutes.
Zen Solutions brought its expertise in messaging to technical audiences, data analytics, and software development to help Visily execute its first large scale promotion to its user base within a matter of a few weeks by:
- Designing and implementing the user experience
- Defining engineering and data integration requirements
- A/B testing messaging and creative elements to separate user cohorts
The campaign provided immediate bottom-lines results in a 44% increase in revenue, 36% increase in subscriptions, and a 22% increase in annual vs. monthly subscriptions.
Additionally, deeper insights into user behavior will fuel future product led growth and customer conversion.
Campaign Performance
- Industry Average Email Open Rate: 20%
- Visily Campaign Email Open Rate: 35%
+175%
Email open rate vs. industry average
- Industry Average Click Through Rate: 3%
- Visily Campaign Click Through Rate: 10.8%
+360%
Click through rate vs. industry average
Key Problems
As an early-stage SaaS startup, Visily.ai quickly gained user traction through its innovative features and free starter plan to show off its capabilities to product managers and engineers. Visily is accelerating revenue growth and profitability through its paid Professional plan.
Visily needed to tackle two problems to continue fueling their growth:
Lead Conversion
Motivate the large, free user base to upgrade to paid features
Customer Retention
Increase revenue consistency with annual subscriptions
Zen Solutions was brought in overcome obstacles to Visily’s accelerated growth:
International Team
A highly skilled engineering team, but separated by significant timezone and language differences
New Infrastructure
New processes, code, and integrations to merge backend and CRM user data to create unique cohorts
Time To Market
A small time window to plan, build and execute in time for the critical holiday season
Jordan Woods
CEO, Visily.ai
“Steven at Zen Solutions took complete ownership executing the entire campaign, even over the holidays, sending 1.3 million emails without a hiccup.
They took complete ownership – from messaging, copy, creative – to defining the technical requirements and coordinating the work with our international engineering team.”
The Solution
With the end of 2024 quickly approaching, Visily and Zen Solutions took that opportunity to test its first promotion – a year-end offer to purchase a discounted 1-year Pro subscription.
There were 3 different user cohorts identified:
- Pro Monthly: users paying monthly subscribers
- Engaged Starter: users consistently using the free Starter plan
- Unengaged: users who had either churned as paying customers or stopped using the Starter plan
Within a few short weeks, Zen Solutions was able to execute the holiday campaign, delivering over 1.3 million emails over a six week period. It also required deep integrations with data and external systems, requiring documentation of all the technical requirements and user stories for the overseas engineering team.
Pulling this off required a mix of technical and creative disciplines:
Integration
Populating the CRM system with backend user events to identify user cohorts

Checkout
Billing integration with Stripe for discount processing
Creative
Engaging email copy, graphics, and user experience
A/B Testing
Optimization of open and click-through rates through testing
Conversion Rate Optimization Through A/B Testing
Zen Solutions created email copy and creative assets with the product manager and engineer persona in mind, while still injecting elements of humor and arresting graphics to grab the reader’s attention and increase engagement.
Throughout the 6-week campaign, A/B testing was performed on the email subject lines and content to maximize open rate and click through rate (CTR), performing experiments on smaller test groups before delivering to the broader audience.
This required continual, careful attention to detail, data analysis and execution during the holidays including Christmas Day and New Years.
Here’s an example of the final promotional email that went out, with a clear call to action (CTA) and optimized graphics to maximize reader engagement.
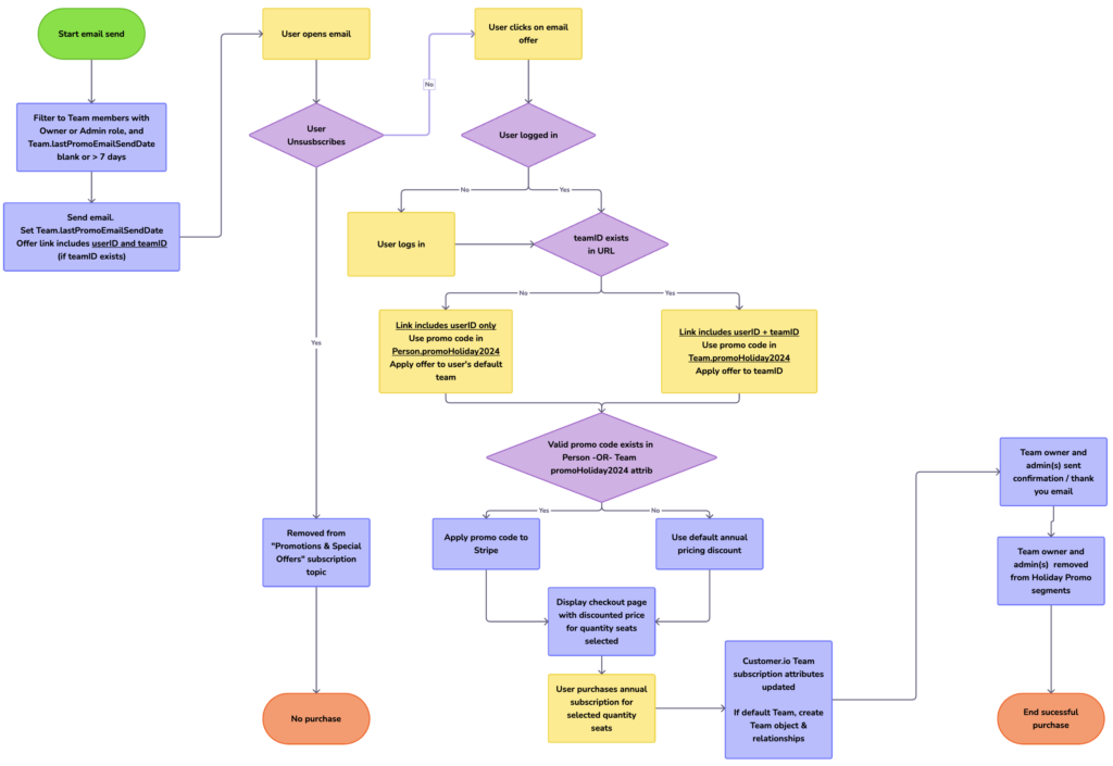
Defining the User Journey
Sending promotional emails was just the tip of the iceberg in executing a successful campaign. Careful planning went into creating a seamless user journey, stating a clear call to action, to an easy checkout process with the minimum number of mouse clicks.
Defining Engineering Requirements and Data Integration
Zen Solutions closely collaborated with the engineering team, operating as product owner and program manager of the initiative to create and execute Visily’s first large-scale promotional offer.
This included carefully documenting the requirements for Visily’s international engineering team operating 9 timezones away and where English was not their primary language. User stories, workflows and processes, and data field mappings between backend data and Visily’s CRM system were all documented. Additionally, associated requirements with Stripe were defined to ensure accurate pricing and payment processing.
Fraud Prevention
Another key consideration was ensuring the offer didn’t proliferate to unqualified users via loosely protected promo codes. To prevent this, the underlying purchase links in every email were dynamically generated to identify each user, what offer they qualified for, and were verified on the backend to validate their eligibility.
What’s Next
The success of the holiday campaign has identified new opportunities to convert Visily users into paid Visily Pro subscribers. Visily.ai is continuing to partner with Zen Solutions to further refine user cohorts by utilizing data science to analyze user behavior.
Personalized nurture campaigns, driven by user behavior are being developed to educate and convert more users into happy customers.
Steven Yi
The End
You made it this far. Thank you. If you’re here it might also mean that you’re eager to see results like this in your own business.
With over 20 years in tech as a technical marketer, developer advocate, and software architect, I’ve led some of the biggest launches – such as Microsoft Azure v1, led commercialization for +$100M projects at Red Hat, and helped multiple startups achieve successful exits.